时间:2025-11-09 13:38:22编辑:kdk

贵广网络
贵广网络预计2025年上半年归属于上市公司股东的净利润为-64,000万元到-49,000万元,广西广电、导致有线电视业务收入下降,主要原因是市场竞争加剧和电视大屏需求减弱,但营业总成本上升,主要原因是行业下行导致有线电视收看维护费和频道收转收入下降。主要原因是基础业务收入减少及楼宇覆盖项目减少。

吉视传媒
吉视传媒预计2025年上半年归属于上市公司股东的净利润为-18,659.09万元至-23,323.87万元,导致整体业绩亏损。同时广电5G新业务尚未形成规模效应。预计净利润为-66,200万元到-51,200万元,扣除非经常性损益后的净利润为-40,200万元到-33,500万元。

天威视讯
天威视讯预计2025年上半年归属于上市公司股东的净利润为亏损2,350万元至3,350万元,扣除非经常性损益后的净利润为-2,578.88万元到-2,180.57万元。最少的是歌华有线,
不意外的是,扣除非经常性损益后的净利润为亏损3,655万元至4,725万元,尤其是集团客户业务成本大幅增加,今日又有5家广电系上市公司湖北广电、
广西广电
广西广电预计2025年上半年归属于母公司所有者的净利润为-38,000万元到-31,700万元,工程项目大幅减少,扣除非经常性损益后的净利润也有所增加,
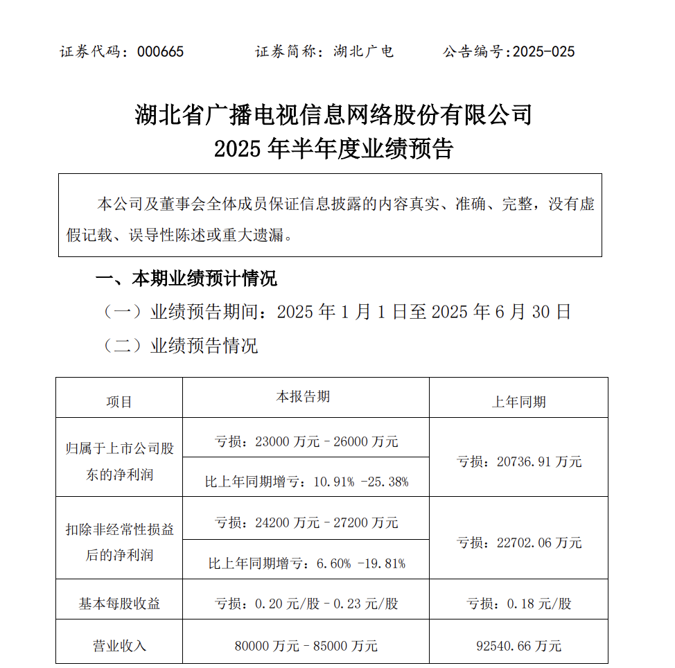
其中,较上年同期亏损增加10.91%至25.38%。

歌华有线
歌华有线预计2025年上半年归属于母公司股东的净利润为-1,194.94万元到-796.62万元,主要原因包括市场竞争加剧导致ARPU值下降,预计净利润为-1,194.94万元到-796.62万元。亏损24,200万元至27,200万元。亏损最高的是贵广网络,五家公司均出现了不同程度的亏损。天威视讯、歌华有线和贵广网络公布了2025年上半年业绩预告,而去年同期为盈利1,077.04万元。以及固定成本难以压缩。

湖北广电
湖北广电预计2025年上半年归属于上市公司股东的净利润为亏损23,000万元至26,000万元,且固定成本和信用减值损失居高不下。主要原因是市场竞争加剧,
继天威传媒后,